|
学会の将来ビジョン検討委員会の一環として、国際活動円滑化検討会を二回開催し、今後の国際活動のあり方について総合的に検討した.詳細は,別添「今後の国際活動のあり方」に示す.平成9年度は以下の4点について検討・実施することとしたい.
|
|
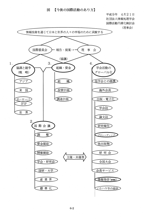
6.1.1国際委員会の改革(国際委員会:97.12までに検討し98.4までに準備完了,98.5新体制移行)、グローバルな視点での戦略的国際活動の取り組み,および国際会議の調整機能、を改善するために以下の組織と役割の具体化を検討する.
|
- 国際委員会
現役理事が中心になり学会の独自性を維持しながら,権限をもって戦略を決め、責任をもって施策する.
- IFIP専門委員会
IFIPは、過去の経緯や,教育・通信など広範な領域をカバーしており、ヨーロッパ情勢の把握だけでなく、国内他学会の窓口の役目も担うため、独立した専門委員会とする.
- 調整専門委員会
実務家を含めて,内外の他学会や実施中の国際会議との情報交換,調整の場をつくり,意見を国際委員会の戦略・施策に反映する.
|
|
6.1.2国際会議開催の改善(国際委員会:現体制で実施)現状は国際会議の個別申請および許可である.開催予定の情報を集め,共催,協賛,連結などを調整するとともに、国際会議の企画立案を領域/研究会等に勧奨する.
|
|
6.1.3国際活動の資金と調達(国際委員会・理事会:本年度検討および準備,来年度実施)国際活動全般に必要となる活動資金に関して、国際委員会事項と学会全体の事項にわけて調達方法を検討し実施に移す.
|
|
6.1.4学会活動全般の国際化(理事会への要望)
|
- 出版事業の国際化(国際委員会・理事会:97.12までに検討し98.4までに準備完了)
国際会議のプロシーディングを含めて学会の出版物全体の事業化をお願いしたい.出版物の流通力を大きくするためには体系化する必要がある.アジア諸国と連携し3,000部のサーキュレーションを作りたい.
- ホームページの国際化(理事会への要望:本年度実施)
ホームページの英語化を推進したい.英文ホームページ委員会を提案したい.
|
 |
| |
|
今後の国際活動のあり方
|
|
国際活動円滑化検討会
|
|
学会の将来ビジョン検討委員会の一環として国際活動円滑化検討会は,二回にわたり今後の国際活動のあり方について総合的に検討した.
その検討項目全体像を図【今後の国際活動のあり方】に示す.
|
|
1.検討の経緯
|
| (1) IFIP改革の提案 |
| 従来国際委員会は,IFIPを主体とした国際活動をしてきた.そのIFIPが停滞を脱却するため加盟学会長に対して数年来,改革に対する意見を求めてきた.尾関前日本代表はキーポイントとして個人加盟の推進を提言した.今回も会長見解として尾関前代表の意見を提案したがGAの議題にはならなかった.そのため三浦日本代表がのGA懇親会の席上,所感を表明した. |
|
(資料−1 参照)
|
| (2) ACM提唱のウィンザー会議の結果報告 |
| 第49回国際委員会(H9.12.2)において塚本副委員長より,今後の国際活動は米国やアジアにも目を向けた戦略的活動が必要であるとの提言があった.これに対し尾関委員長より情報処理学会全体の将来にかかわる重要な課題であるので,理事会に検討をおねがいしたいとの依頼があった. |
|
2.検討の内容
|
|
これを受けて,平成9年1月20日および3月4日に野口会長のもと検討会を開催し,塚本理事および上林理事が中心となってとりまとめることとなった.先ず,前項(1)IFIP改革の提案に関連して,IFIPの現状と今後の取り組みについて論議し,尾関委員長のコメントを受けて会長見解を決定し理事会の承認を得た.
次に2回の検討会におけるフリートーキングを整理し,以下の報告としてとりまとめた.
|
「今後の国際活動のあり方について」(報告)
- 国際活動のミッション
- 学会活動全般の国際活動項目
- 国際活動における日本の環境
- 世界の状況と情報処理学会の対応
- 国際会議運営の改善
- 国際委員会の改革
- 国際活動への投資と資金調達
- 学会活動の国際化
- 出版物の世界化(出版の事業化)
- 国際活動の改革手順
なお関連資料は資料ー2のとおりであり,実施にあたっての参考資料としたい. |
|
|
「今後の国際活動のあり方について」(報告)
|
|
1.国際活動のミッション
|
|
情報処理学会は情報技術の職業人の団体として,日本および世界の人々の幸福のためにグローバルな活動を行う.また,国際委員会は会員がより多くの成果をあげるため魅力的な国際活動の場を提供し,支援する.
|
|
2.学会活動全般の国際活動項目
|
|
国際化は学会全体の将来に対する重要な課題である.インターネットによって国際社会が身近になった今日,学会全体の国際化が急務である.そのために国際活動と云う軸で情報処理学会活動全般を見直す必要がある.
国際活動から見て以下の学会活動についてそれぞれの担当で検討する必要がある
|
- 会員増加対策
- 学会誌,論文誌,出版・電子化,研究会,全国大会の活動国際化
- 学術会議,大学,政府機関,経済団体との連携
- 企業との連携
- 他学会との連携
- 外国学会との戦略的連携
- ネットワーク社会での学会の位置づけ
- IPSJ会員であることがが国際的にみていかに有意義であるか認識できるようにするにはその上で国際委員会の役割を決める必要がある.
|
|
3.国際活動における日本の環境
|
|
(1)競争と協調
|
|
国際活動にあたって世界化と国際化の二つの視点に注目しなければならない.世界化(グローバリゼーション)は同一土俵での競争であり,国際化(インタナショナリゼーション)は各国の文化・制度を認めた上での交流である.戦略は,これを使い分けて,したたかな外国人との対応が必要である.
現状の情報処理学会の地力では,世界化の側面において危うい.他の学会も同様である.
|
|
(日本経済新聞1997.2.19(水)2020年からの警告シナリオを読むより)
|
|
(4)日本・世界の中の情報処理学会
|
|
世界の主要学会の会員状況および日本の状況は以下の通りである.単位:千人 ( ):学生
|
| 電子情報通信学会 |
39(3.7) |
CEPIS |
150 |
| 情報処理学会 |
30(1.8) |
IEEE-CS |
100(12) |
| 映像情報RC^(1学会 |
7.3(0.10) |
ACM |
80(11) |
| 人工知能学会 |
3.6(0.37) |
BCS |
34(12) |
| <=CQ制御情報学会 |
2.8(0.35) |
GI |
21 |
| 日本?LD3*1科学会 |
2.2(0.33) |
ACS |
16 |
| 他 |
|
KISS |
8.0 |
| |
|
IFIP |
2.9 |
|
|
(5)国内学会との協調の必要性(国際競争力の強化)
|
- 米国では大規模な2学会で情報通信分野の全体をカバーしている.それに比べ,わが国では大規模2学会の他に小規模学会が乱立し,日米の多くのの学会に入会しなければ全体が見渡せない不幸な状態に陥っている.産業界も人的な面で非常な不経済を余儀なくされている.
- 近年はホームページを持てば学会が設立でき,メールで議論ができる時代になり,益々,学会が細分化する傾向がある.様々な情報が氾濫するインターネット社会であればこそ,情報の品質を保証する学会が不可欠である.
- 国内学会が単独で欧米の学会に伍していく競争力をもつのは非常に難しい.また,わが国の研究成果を国際社会に位置づけるためにも,国内学会の連携関係を強化するような構造変革が必要である.
- 科学技術基本法が成立し,研究開発が強力にバックアップされる社会を迎えようとしている.科学技術のタダ載り論に対抗するためにも,世界を相手にしたわが国からの研究成果の発信が求められている.
- いまこそ,諸学会,諸業界等が強力して,研究開発成果の発信源を一本化するなどといった努力をすることが必要である.
|
|
(6)検討・実施事項
|
- IFIP(ヨーロッパ),IEEE,ACM,SEARCC(アジア)別に戦略を立てる.
- IPSJの国際的評価は根本的問題として検討を要する.
- 外国との提携は基本的に相手国を問わず対等であるべきだが,過去の経緯のあるものは逐次解消すべきである.そのためにも強力な陣容をもって戦略を立てる必要がある.
- 産業界・政府機関との連携を強化する.それぞれ人脈,権威付けで協力を求めている.
- 情報企画調査会開催の規格関係国際会議とアカデミックな国際会議との連携が必要である.
- 日本は非英語国で数少ない先進国である.その欠点を克服し,利点を活かす.
- 会員サービスにおいて欧米に比肩できるような改善をはかる.国内の同種学会の乱立による会員サービスの低下対策をする.
|
|
4.世界の状況と情報処理学会の対応
|
|
(1)IFIP
|
|
改革については尾関前日本代表が以前から勧告してきたたところでもあり,三浦日本代表の今回の改革への所感をを踏まえ,引き続き勧告する.
|
|
IFIPの日本および世界に果たす役割と情報処理学会の活動にどのような効果があるか検討する.
|
|
情報処理学会が付き合いでなく,世界のためにIFIPを通じてどう貢献できるのか検討する.参考までに現状のIFIP運営の仕組みを略記すると以下のとおりである.
|
- 基本的には各国に学会があり,その上部機関として各国1代表があつまり,世界的に(ヨーロッパを中心に)諸研究活動をしてきた.
- 研究活動の方向付けはTCで決定しWGを作ってきた.日本も含むフルメンバ(44カ国)はTCのメンバーを原則として各国1名出すことになっている.
- WGは推薦メンバーで構成され研究テーマを具体化し,成果はノースホランド等から出版される.
この推薦制度は閉鎖的になりやすい.一方,WGのメンバーは各国の代表であるこを多分,意識していないだろう.WGは少数の国で運営している場合もあるが,テーマにより途上国のレベルを上げるため多数の国で構成する場合もある.WGはテーマを決めて数年に一回国際会議を開き,プロシーディングを出版する.
- 全メンバーは2900名で日本からのGA,TC,WGメンバーの総数は80名程度である.
|
|
(2)ヨーロッパの状況
|
- ロンドン会議ではBCS,GIもIFIPに対して否定的であった.(脱退は難しいと思うが)
- CEPIS(会員15万人)はいまや情報技術者試験は運転免許だと云っている.
- 現実のIFIPはヨーロッパの代表であり,世界的には米国のACM,IEEE,さらにアジアにはSEARCCがある.
|
|
(3)ACM,IEEE
|
- 米国の学会は世界中に会員を持っており,最近の日本を含むアジア進出は,米国自体の伸び悩みもあり進出を加速させている.
- 日本の多くの研究者は,IEEE,ACMとも権威と流通力のある論文発表の場として利用している.情報処理学会自体の力および日本の学会のあり方の問題としての取り組む必要がある.
- 協調と競争をバランスをとって飲み込まれないために,戦略としたたかな折衝が必要である.ACMとIEEEは競争しているのも事実であり,一方,情報処理学会が荒波に揉まれることも良いことだ.いずれにせよ具体的付き合い方を国際委員会にお願いしたい.
- 米国には二大巨大学会があり,これに肩入れしすぎると,結果的に巨大な日本の科学技術予算が米国に流れて行くことになることに注意したい.
|
|
(4)SEARCC
|
- 現状では産業界のためあると考える.産業界の積極的参加を要請すべきである.
- SEARCCは基本的にはIFIPには協力的でない.
|
|
(5)アジア各国(韓国他)
|
- アジアが日本に期待していることは技術力に加えて経済力がある.しかし学会の現状は経済力に欠けている.
- 不特定多数の国でものを考えるのは難しい.2国間として個別に考える必要がある.
- アジア地域は,ACM,IEEE-CSの傘下になってしまう.これに対する戦略は基本問題である.
- 海外会員の可能性については,欧米から留学生は来ない,中国・ロシアから来るが,学会員になって,論文投稿をして資格を取って帰国して終わるだけである.通信学会のような帰国後のフォローが必要だ.
- アジアとの取り組みについては,研究会でアジアと小規模国際会議をやっている.国際会議のみでなく学会全体の取り組みが必要である.特に,アジアに進出している産業界との支部設置などの連携が必要である.日本が主体となってアジアでなにができるか検討する必要がある.
- 韓国とは昨年協力協定を結び,全国大会での交流を始めた.韓国は経済力があり,価値を認めれば入会の可能性がある.
- 中国とは協賛には応じているが,日本の国際会議への参加や共催には特段の注意を要する.中国の会員は経済力の面で無理があり何らかの援助が必要である.
- シンガポールは最初からIFIPから離れACM,IEEEと手を結んできた.インテリジェントアイランドをめざしており,米国留学生も多く,英語も強い.日本として注目すべき国である.
|
|
5.国際会議運営の改善
|
|
(1)IPSJの利点を活かした国際会議運営の推進
|
|
国際委員会の国際会議運営については以下の利点を考慮して規程類の見直す.
|
- 国際会議の個別開催から,長期展望,他学会との連携・調整により有効な国際会議とする.
国際委員会は当該国際会議がどれだけ重要がであるかチェックできる.
情報規格調査会の規格関係国際会議とアカデミックな国際会議との連続開催などが可能である.
- 国際会議や出版物の品質保証をIPSJがするような体制が必要である.
- 情報処理学会の国際会議は国際的意義があるように仕立てなければならない.
- IPSJという名前が入っていると会議が開催しやすい.
IPSJという名前でACM/IEEE/%%%との共催・協賛がしやすくなる.
- 国際会議を共催すると予算編成の自由度ができる.
- プログラム委員会も組織しやすい.
- 学会の看板は主催,共催はもちろん後援,協賛でも,寄付金が集め易い.
- 国家公務員は財務担当に就任を禁止されており,人材の広いIPSJならお願いしやすい.
また,国交のない国が含まれる場合は,政府関係機関は国際会議の取り組みが困難である.
- 著作権の管理・譲渡の場合,国研の場合困る.IPSJの有難味が判る
- 学会は個人の活動を組織としてノウハウを蓄積される体制が必要である.
- 国際会議は,論文を世界的に流通させるよい機会である.
|
|
(2)冠国際会議の推進
|
- IPSJ共催の企業の冠国際会議はセッション設定は任せるが,論文はIPSJが厳しく審査するとよい.
- 日本の学会が連携して開催する体制が必要である
|
|
(3)その他
|
|
国際会議の規模,プログラム編成,開催コスト削減,国際会議開催の財政条件等が論議された.
|
|
6.国際委員会の改革
|
|
(1)役割の明確化
|
- (国際委員会)
- 現役理事が中心になり学会の独自性を持ち,施策・戦略型の決定権を持てるようにする.
- (IFIP国内委員会)
- IFIPは過去の経緯,教育や通信など領域の広さに対して,日本の国内学会の窓口およびヨーロッパ情勢の把握などを担う必要があるので独立した専門委員会とする.
- (調整委員会)
- 実務家を含めて,他学会とも情報交換,調整のできる場をつくり,意見を戦略・施策に反映する.
|
|
(2)委員の構成と任期
|
|
基本的には国際委員会そのものは現役理事が良い.しかし2年の終わり頃やっと問題を認識して,去るのではなく,問題解決までできる体制とする.そのためある程度継続性が必要であり,4年は必要である.ポジションは譲るが必要に応じて次期,前任も出席可能なACMの例を導入する必要がある.
他方,任期は常に若返りのできる体制とし,学識経験者でも4〜5年以内として,しかも常にノウハウの継承が可能な体制とすべきだ.
|
|
(3)権限の委譲
|
|
理事会は長期的戦略的事項を決定し,他の事項は各委員会へ権限を委譲する必要がある.
|
|
(4)構成案
|
- 国際委員会(年3回,6,10,2月)
委員長(副会長)
副委員長(国際担当理事)幹事(国際担当理事)
IFIP日本代表,ACM担当,IEEE担当,SEARCC担当,
理事(総務,財務,調査研究,事業)
国際委員会担当理事経験者,学識経験者(数名),国際会議実務代表者(数名)
- IFIP国内委員会(年2回,3,9月)
委員長(IFIP日本代表),幹事(国際担当理事)
IFIP-TC(TC2,TC3,TC5&10,TC6,TC7,TC8,TC9&11,TC12,TC13),特別委員
- 調整委員会(随時開催)
委員長(国際担当理事)幹事(実務代表者)
学会を問わず国際会議開催予定者の内,実務代表者が呼び掛けたメンバー
- 参考:現行の国際委員会(年4回,6,9,12,3月)
委員長(IFIP日本代表)
副委員長(国際担当理事)幹事(国際担当理事)
IFIP-TC(TC2,TC3,TC5&10,TC6,TC7,TC8,TC9&11,TC12,TC13),
IMIA,IEEE-CS&ACM,SEARCC,特別委員
|
|
7.国際活動への投資と資金調達
|
|
世界の中の日本に期待されるものの一つに財政的側面がある.従来IFIPに傾斜してそれでよしとしていたため,特にアジア諸国に対する援助は,他の国内学会に比べても大きな遅れをとっている.学会全体の国際活動を見直し,所要資金およびその調達計画をたて実施する必要がある.国際化の遅れた学会は会員はもとより産業界にも魅力に乏しい.
具体的には以下の実施検討項目がある.
|
- 今後は不安定な剰余金を期待しないこととし看板料(管理料)とすることとしたい.特に国の関連は剰余金は基本的には出ない仕組みである.一方,科学技術基本法によって予算が増えつつある.その中には海外との協力という項があり国際会議が開きやすくなる.
- 看板料(管理料)については別途検討することとする.
- その他,出版の事業化などにより,学会自体の事業収入を企画する必要がある.
- 出版の事業化などにより,学会自体の収入増図る必要がある.
- 国際活動に対する産業界,国家機関(ODAなど)への協力要請,
- 会員が情報処理学会をとおして財務的にも国際活動にどの程度貢献し協力しているを報告し協力を求める必要がある.
|
|
8.学会活動の国際化
|
|
学会活動全般の国際化は,別途論議されるべきであるが,ここでは意見のあった事項を報告する.なお出版については別途項を起こした.
|
|
(1)世界に流通する論文とは何であるか
|
- 大学の先生は研究の成果として論文を世に問うて業績をあげる.
- 産業界は製品を世に問うて業績をあげる.論文の必要性がないのかも知れない.
- 米国は日本の製造技術に関する情報技術を求めている.日本の生産技術が優秀なため,よい製品が輸出される.その基盤となる情報技術の論文を望んでいる.これは米国のみならず,正に情報処理学会の問題である.産業界における必要な論文の内容は何か考える必要がある.
世界が必要とする論文が出てくれば自然に流通するようになるだろう.
|
|
(2)研究会の国際化とは
|
|
研究会は国内でも閉鎖的な側面がある.日本を代表する学会の研究会として電子情報通信学会,人工知能学会,ソフトウェア科学会など情報関連学会を束ねた世界的な力を持った活動が必要である.
|
|
(3)ホームページの国際化
|
|
ホームページは日本語ページは魅力的であるが英語の部分は増えない.英文ホームページ委員会を作って若い先生に作成を担当していただくという案もある.
|
|
9.出版物の世界化(出版の事業化)
|
|
(1)出版の事業化の必要性
|
|
世界化の中で情報の発信源としての出版物の重要性は大きい.出版物こそ最大の戦略性をもって流通の拡大を図る必要がある.更に今後の電子出版との連携を考慮すると必須の条件となる.
単独では難しいので情報連合出版会のようなものがよい.
|
|
(2)出版物の体系化と品質の維持
|
|
流通の前提条件として刊行物の体系化が必要である.和文・英文にかかわらず体裁の統一,書籍番号など一目でIPSJの出版物であることが判るようにしたい.
国内情報関係学会と協力して出版物に体系的ナンバーが付与できれば,日本全体の流通力も大きくなる.
その上でIPSJの出版物は内容が良いものを貫く必要がある.分野が違う人が集まればシリーズを企画しようという意見も出てくる.
|
|
(3)出版事業に期待すること
|
|
国際会議は論文の出る速さが魅力である.アジア地域の人と連携して3千部のサーキュレーションを作りたい.
IPSJの国際会議の出版物が権威があり良ければ多少高価ても買うだろう.その意味で出版は重要である.IFIPの良さははしっかりした出版社を持っていることだ.また売れなくても出版するというポリシーを貫いているので論文が集まる効果がある.
日本語の書物でも内容によって世界で流通する可能性を持っている.
出版事業は収益事業である.税金をはらっても利益が上がるなら取り組むべきである.
|
|
(4)著作権
|
|
著作権,出版権を国際的に通用するようにする必要がある.
|
|
(5)その他
|
|
どんな手順で実現するか検討する必要があるが.当面,国立研究所などと提携し,両者のメリットを活かす方法がよい.
|
|
10.国際活動の改革手順
|
|
将来ビジョン検討委員会,理事会の承認をへて国際委員会への指示とする.
|
|
なお具体的には以下により実施する.
|
- 国際委員会事項とその他の事項を整理し,重要事項および可能な事項から実施する.
- 作業事項表により実施事項,担当,開始日,完了(予定)日,所要経費,所要稼働を管理する.
- すべての作業事項について規程類の変更の必要性を確認確認する.
|
|
資料−1 (第416回理事会資料)
|
|
IFIP会長からの情報処理学会会長への意見照会に対する回答について
|
|
前IFIP日本代表 尾関雅則
|
IFIPから問合せのありました、1ヶ国で複数の組織の加盟を認める案についてのコメントをお送りいたします。
基本的にはこの案には反対です。このように規約を変える目的については,例えば下記が考えられますが,いずれもIFIPにとってよい成果が得られるとは考えにくい状況です。 |
- 中国の代表として台湾や香港からの組織を参加させる。
→台湾は中華民国という名前を外して参加するとは思えない。
香港は今後どう進むか不確定なところが多い。
- 米国の代表としてからIEEEやACMを参加させる。
→米国が積極的に対応して,これらの組織をIFIPに加盟させてくるかどうかについては疑問である。
- それぞれの国の中で加入しているところ以外の有力な組織を加盟させる。
→既加盟の組織と協調しているとは必ずしも限らず、投票権その他種々の問題で混乱する恐れがある。
|
|
IFIPにとって,自身の活性化のために大きな改革を実施するのであれば,現在の組織が加盟する形から,個人加盟にする等の方がより実効的なのではないかと考えます。
コメントは以上ですが,これらはあくまでも私の個人的な意見ですので、IFIP会長からの情報処理学会会長への意見照会に対する回答について情報処理学会としてのIFIPへの返事は野口会長とご相談の上,作成していただきますようお願いいたします。
|
|
(第418回理事会資料)
|
|
IFIP理事会(97年3月)出席報告(抜粋)
|
|
三浦IFIP日本代表
|
|
(所 感)
・今回の理事会にオブザーバとして出席し、以下の所感を得た:
|
- IFIP設立から35年以上を経て、組織を取り巻く環境が大きく変化し、IFIPの諸活動の抜本的な見直しが焦眉の課題との感を深くした。この点から、Strategic
Planningの活動が一層進展する事に期待したい。
- IFIPの活動は、アカデミズム指向が強い。今後の活性化の為にも、インダストリーからの参画を強化すべき。
- IT諸分野でのリーダーシップは現在米国抜きには考えられず、IFIPとして、米国のより積極的な参画を促す事が必要。情報の根本的なデジタル化が進む中、コンピュータ/通信/コンシューマ%エレクトロニクスの融合が進展している。Multiple
Membershipの問題も、こうした流れを反映した検討が必要。
|
|
・理事会の懇親会(3月5日夕刻)の場で、上記のような考え方をBauknecht会長に伝えた。
|
|
資料−2
|
|
国際活動円滑化検討会議題・出席者一覧
|
|
2.出席者
|
-
- 野口正一(会長),
-
- 塚本享治,B杉山公造(国際担当理事),
-
- 藤林 信也(総務担当理事),杉本 和敏(財務担当理事),
-
- 上林 彌彦(調査研究担当理事)
-
- 筧 捷彦,米田 英一,黒川 恒雄,矢島 敬二(国際委員会委員)
|